
Создай своего бота-помощника с автоворонкой, где он сам будет рассказывать Вашему клиенту о Ваших продуктах
Данный курс для Вас подготовила Екатерина Колесникова @katrin_2004 -наставник по удаленному заработку, специалист по созданию чат-ботов.
Телеграм канал @katrin_freebusiness
Чат-бот – Ваш помощник для облегчения работы, отработок заявок.
Они имеют массу преимуществ:
- человек зашел в бот, и сразу стал Вашим подписчиком. Где будет получать полезную информацию, видео, макеты, опросы.
- бот разгружает Вас от вопросов, может выдавать лид-магнит, и даже принимать оплату. Отправлять самостоятельно сообщения без Вашего участия и участия Вашего подписчика
- работает 224/7, без выходных, а это значит, Вы не пропустите ни одной заявки. Также он может обработать сразу несколько клиентов.
- бот помогает клиенту сделать свой выбор. При грамотно выстроенной воронки, клиент постепенно «прогреется» и совершит покупку
- подходит для любой ниши, бизнеса
В этом курсе мы научимся создавать чат-бота с автоворонкой, выдавать лид-магнит с проверкой подписки на канал, делать рассылку акций.
Желаю легкого обучения!
1.1 Регистрация на сайте
Создаем бота на сайте https://leadconverter.ru?ref=4742
Большим плюсом этой платформы является, то, что Вы можете работать на бесплатном тарифе, бот будет отправлять до 150 сообщений в день Вашим подписчикам. Если вдруг лимит израсходуете, то бот остановится и будет работать уже на следующий день, но при этом Вы можете потерять часть клиентов. Чтоб этого не произошло Можно увеличить лимит сообщений до 1000 в день за 299р/месяц (Это один из самых дешевых платформ, что я встречала).
Переходим на сайт https://leadconverter.ru?ref=4742 и регистрируемся:
Регистрация на сайте
1.2 Сборка бота
ВНИМАНИЕ! Если Вы планируете работать на бесплатном тарифе, то во время тестирования ботов – не проверяйте каждую кнопку, т.к. израсходуете лимит сообщений и бот заново сможет работать только на следующий день
Также на сайте есть чат с поддержкой, куда Вы сможете обратиться с 10 до 23 часов по МСК. Как показывает практика, отвечают быстро
1.3 Добавляем картинки
Не рекомендую вставлять много картинок, отзывов. Хватит буквально 3-4 картинки, а лучше один макет и расположить туда несколько скриншотов, чтоб не выглядело это спамом и было презентабельно.
Также, Если у Вас много отзывов, или хотите показывать отчеты партнеров, советую тогда создать кнопку «Отчеты партнеров» и вшить ссылку с канала нашего проекта, или сделать отдельный телеграм-канал со своими отзывами о Ваших продуктах, и также вшить ссылку в кнопку. Тем самым Ваши клиенты будут подписываться на Ваш канал и мотивироваться Вашими достижениями.
Сборка бота урок 1
Сборка бота урок 2
Сборка бота урок 3
Сборка бота урок 4
Сборка бота урок 5
1.4 Форматирование Текста в боте
Советую обязательно использовать форматирование текста. Людям интересно и приятнее читать когда в тексте важные моменты выделены жирным, подчеркивание, курсив. Оформляем сообщения как у себя на канале.
Жирный
Курсив
Подчёркнуто
1.5 Рассылка в боте вашим подписчикам
Рассылки очень хороший инструмент.
На моем примере: когда я отправляла информацию про акцию какого-либо проекта, были продажи. Люди даже не были подписаны на мой канал, им бот напомнил о нашем общении, они еще раз ознакомились с информацией и приобрели доступ по акции.
Важно! Советую делать рассылку максимум раз в неделю, чтоб не надоедать подписчикам, тем самым будет меньше отписок.
Чтобы у Вас появились подписчики у Вашего бота, публикуйте его на канал, отправляйте в личные сообщения на запросы, добавляйте в объявления.
Рассылка в боте своим подписчикам 1
Рассылка в боте вашим подписчикам 2
2. Лид-магнит с проверкой подписки
Лид-магнит — это контент или приятный бонус, который пользователю предлагают бесплатно в обмен на подписку канала/ обмен контактными данными.
Самые популярные виды лид-магнитов:
1 Текстовые материалы (чек-листы, инструкции, гайды)
2 Игры и тесты.
3 Шаблоны, скрипты, исследования.
4 Видео лекции, видеоуроки, пробные уроки.
Смело экспериментируйте с форматами, тестируйте, собирайте обратную связь от целевой аудитории.
И помните: лид-магнит – самая важная часть автоворонки. Качественный материал позволит вам получить больше подписчиков и увеличить конверсию в покупку на следующих этапах в несколько раз.
2.1 Создание лид-магнита с проверкой подписки на канал
Шпаргалка с сайта как делать проверку подписки на канал
https://docs.leadconverter.su/primery/primery-botov/proverka-podpiski-na-telegram-kanal
Лид-магнит с проверкой подписки
Создание лид-магнита с проверкой подписки на канал
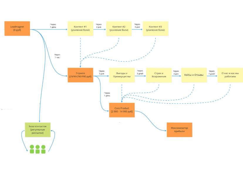
3 Подключаем автоворонку в боте
Важно правильно соединить все шаги в сценарии бота, чтобы подписчик смог прогреться, и купить Ваш продукт!
Воронка состоит из 4х главных составляющих:
1. Оффер – то есть цепляющая реклама, чтобы человек захотел зайти и узнать про Ваш товар/услугу
2. Лид - магнит – цепляем аудиторию, это могут быть бесплатные полезные материалы (чек-лист, гайд, канал с 3 сервисами заработком на заданиях) забирая лид-магнит, клиент подписывается на дальнейшую рассылку
3. Презентация продукта или услуги. Рассказываете, чем можете быть полезны, рассказываете о проекте. Чем ярче презентация, тем лучше. Можно использовать видео, макеты, форматирование текста, копирайтинг
4. Мотивация. Здесь показываем свои результаты или результаты партнеров (отзывы, отчеты).
Подключаем автоворонку в боте
4 Подключаем бота в Телеграм
@BotFather Бот для подключения
Подключаем бота в Телеграм метод 1
Подключаем бота в Телеграм метод 2
3.1 Примеры схем для воронки в чат-боте
Комментарии
Отправить комментарий